政府专职消防队员是指在政府专职消防队站或补充到国家综合性消防救援队伍从事消防救援相关工作的专业人员,工作单位为日照市各区县、功能区消防救援站。
一、招收计划及人员类型
(一)政府专职消防员
1. 灭火救援员:主要从事灭火救援工作;
2. 消防车驾驶员:主要负责执勤消防车操作、驾驶及车辆固定灭火救援设备和车辆的日常维护保养工作;
3. 消防通信员:负责日常接警调派和执勤战斗过程摄(录)像及影像资料的传输、收集、归档工作;
(二)森林专职消防员
森林专职消防员指主要从事森林火灾扑救,同时兼顾洪涝、地震、地质灾害和事故灾难应急救援任务,根据实际需要参与常规灭火救援任务的人员(招聘岗位同政府专职消防员)。
二、招收程序
日照市消防救援支队秉承“条件公开、自愿报名、统一考试、择优录用”的原则,经面试、体能测试、心理测试、体检和政审合格后,开展为期三个月的岗前培训,岗前培训合格后,根据各区县、功能区消防救援大队编制需求统筹分配。
三、招收条件
(一)具有中华人民共和国国籍的男性公民,拥护中华人民共和国宪法,拥护中国共产党的领导,自愿从事消防救援工作;
(二)遵纪守法,品德优良,乐于奉献,具有良好的职业道德,无违法犯罪记录,无不良征信记录;
(三)身心健康,能适应岗位需求,符合《应征公民体格检查标准》(凡体检不合格、评残或患有影响执勤训练伤病的不予招录);
(四)政府专职消防队员招收对象为18至26周岁的男性公民。国家综合性消防救援队伍退出人员、退役军人和职业院校的消防及相关专业毕业生年龄可放宽至30周岁、优先录用;具有中级以上相应专业职称(职业资格证书)或B2及以上驾驶证的人员、对消防救援工作急需的特殊专业人才,可适当放宽年龄限制,原则上不超过35周岁;
(五)具有高中及同等学历以上文化程度;
(六)法律法规规定的其他条件。
四、薪酬待遇
(一)新招录政府专职消防员试用期为三个月,试用期满后工资约为5000元/月人(含五险一金),每年递增工资,享受带薪年休假、每月休假8天的标准,对未及时安排休假的专职消防员,按照80元/天人的标准发放未休假补助(最高补助4天)。同时,与通过招录考核的政府专职消防员签定劳动合同,并缴纳五险一金和人身意外伤害保险,通过结业考核,实习期满的政府专职消防员予以转正。
(二)国家综合性消防救援队伍退出人员招录考核合格后,试用期为一个月,试用期满后根据其在国家综合性消防救援队伍工作年限,直接套取对应的政府专职消防员衔级,并享受相应的等级工资。其中,从日照市消防救援支队退出的国家综合性消防救援队伍人员,直接套取对应的政府专职消防员衔级,并保留其原工作职务,不再设试用期。
(三)退役士兵招录考核合格后,试用期为三个月,试用期满后,根据其服役年限,套取对应的政府专职消防员衔级,并享受相应的等级工资。
(四)拥有B2及以上驾驶证人员能够正常值车后,享受1000元驾驶员岗位补贴;拥有国家二级运动员及以上证书或其他专业技术人才优先录取并提高一个工资等级。
(五)政府专职消防员伙食费、服装费、住宿费用全免,食宿由单位按照国家综合性消防救援人员标准统一提供,每年组织一次健康体检。
(六)综合素质突出的政府专职消防员,可择优选拔担任站长、政治指导员、副站长、副政治指导员、站长助理、班长、副班长等岗位,享受相应岗位补贴,优先推荐入党、学车,符合条件的将优先推荐参加国家综合性消防救援队伍消防员招收。
五、报名和资格审查
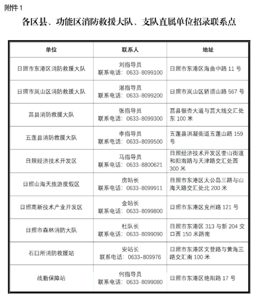
(一)报名方式。本次报考一律采取线下方式进行,应聘人员可到就近消防站报名(各消防站具体地址和联系人方式附后),报名时间为即日起至4月20日。
(二)报名办法。应招对象报名时,未就业的需提交国家承认的学历证书、身份证及相关证明材料的原件和复印件;已就业的需提交原工作单位证明信;国家综合性消防救援队伍退出人员需提供退出证明、退役士兵需提供退伍证,以及本人近期1寸免冠彩色照片3张。
(三)资格审查。市消防救援支队专职办对全体报名人员进行资格审查工作。
(四)体型、体能测试。资格审查通过人员,由市消防救援支队统一组织进行体型、体能测试。按照《日照市消防救援支队政府专职消防队员招录体能测试项目及标准》(附件2)、《日照市消防救援支队政府专职消防队员招录体型标准及对照》(附件3)操作执行,体能测试主要考核招录对象的肌肉力量、肌肉耐力和柔韧素质等,主要包括3000米跑、仰卧起坐、俯卧撑。
(五)面试及心理测查。由市消防救援支队统一组织进行面试及心理测查。心理测试主要考察招录对象的心理承受和自我调节能力,采用消防员招录心理测查系统,由系统自动评定测查结果。面试主要考察招录对象的身体形态、仪容仪表、语言表达、交流沟通能力等内容。实行量化评分,满分100分,低于60分的为“不合格”。
(六)体检。按照《应征公民体格检查标准》,对经初步审查满足招收条件的人员,由市消防救援支队统一组织体检。体检不合格的,取消录用资格。逾期不参加体检的,视为自动放弃录用资格。应招人员对体检结果有疑问的,可以申请复检,复检只能进行一次,体检结果以复检结论为准。
(七)工作流程。招收对象到意愿消防救援站报名→消防救援站负责指导应招对象填写《政府专职消防员入职登记表》《新招政府专职消防员花名册》→招收对象领取《政府专职消防员入职登记表》后到毕业学校、工作单位、村(居)民委会填写鉴定意见,再到户籍所在地派出所填写鉴定意见,并及时将《政府专职消防员入职登记表》上报支队招收工作组→支队招收工作组对应招对象资格审查通过后,集中组织招收对象进行面试、体能测试、心理测试、体检,体检标准参照现役士兵《应征公民体格检查标准》执行→招收对象面试、体型体能测试、心理测试、政审、体检合格后,统一参加支队培训。
(八)档案建立。政府专职消防队员档案应包括:《政府专职消防员入职登记表》、《政府专职消防员体格检查表》、身份证复印件、学历证明材料复印件等。
六、岗前培训
新招录政府专职消防员,按要求参加市消防救援支队统一组织的岗前培训,时间通常为3个月,培训为封闭式,期间无紧急、特殊情况不允许请假,培训结束后进行体型、体能达标考核,考核不合格者不予录用,培训考核通过后分配到各消防救援站工作,政府专职消防员签订劳动合同后一年内,无特殊原因离职的,日照市消防救援支队原则上不再录用。
特别提示:本次招聘由日照市消防救援支队组织,不指定辅导用书,不收取任何报名考试费用,不设其他报名点、培训机构以及代办人。
附件
1. 各区县、功能区消防救援大队、支队直属单位招录联系点
2. 日照市消防救援支队政府专职消防队员招录体能测试项目及标准
3. 日照市消防救援支队政府专职消防队员招录体型标准及对照



原标题:招收政府专职人员!日照发布公告!
文章来源:https://mp.weixin.qq.com/s/W4h44WQ743l3vdpGLLJFhA
注: 本站稿件未经许可不得转载,转载请保留出处。如涉及版权问题,请联系本站管理员予以更改或删除。
(责任编辑:sdxbc)
免费预约试听