国网河北省电力有限公司2026年招聘约600人公告
2025-11-28

国网河北省电力有限公司是国家电网有限公司的全资子公司(以下简称公司),以建设和运营电网为核心业务,是河北省能源领域的核心企业,供电范围覆盖石家庄、保定、沧州、邯郸、邢台、衡水6市及雄安新区,供电面积8.4万平方公里,服务电力客户3024万户。公司下辖7家地市级供电企业、10家业务单位、4家新兴产业单位及98家县供电公司。查看河北各地最新招聘信息
河北电网是华北电力潮流汇集和输送的枢纽,目前形成特高压交流“两站三通道”、500千伏“四横两纵”骨干网架、220千伏“七分区”的供电格局,境内3站11线直接向北京供电,承担着服务京津冀协同发展、保障首都供电安全、助力河北能源清洁低碳转型的重要职责。2024年公司完成售电量2543.9亿千瓦时。
在国家电网公司党组和河北省委省政府坚强领导下,公司大力实施“一本三先五提升”工作思路,走出了一条创新发展之路,实现了一系列标志性突破,经营业绩位居国家电网前列,先后荣获全国五一劳动奖状、全国文明单位、中央企业先进基层党组织等称号。
当前公司着力推进实施“三全一创”人才计划,大力实施青年人才托举工程,着重为青年员工搭建广阔的发展平台。公司真诚欢迎优秀毕业生加盟,共同开创河北电力事业的美好明天!
(一)省会城市单位:省调控中心,电科院、经研院、建设公司、信通公司、超高压公司、送变电公司、物资公司、营销中心、培训中心等单位,石家庄供电公司。查看河北各地最新招聘信息
(二)其它地市公司:雄安新区供电公司、邯郸供电公司、保定供电公司、邢台供电公司、沧州供电公司、衡水供电公司。
(三)县(市、区)公司:公司所属县(市、区)供电企业。
国家统招计划内普通高等教育2026年应届非定向毕业生;一般应于2025年7月1日至2026年6月30日期间毕业,并于2026年7月31日前取得教育部学历认证的国(境)外毕业生。
招聘专业类别为电工类、电子信息类、其他工学类、财会类、管理类及其他专业,招聘专业是指主修专业,不包含辅修专业。最终招聘数量将根据上级单位核定情况相应调整,第一批招聘数量(含提前批校园招聘数量)暂定如下:
通过资格审核的毕业生参加统一招聘考试后,公司根据考试综合成绩与优秀毕业生达成就业意向;同等条件下,退役军人优先录用。拟录用人选经国家电网有限公司批准后签约。
(一)遵守国家法律法规,具有良好的思想品德和团队意识,认同公司“人民电业为人民”的企业宗旨。
(二)大学本科毕业生年龄一般不超过25周岁、硕士研究生年龄一般不超过28周岁、博士研究生年龄一般不超过33周岁,年龄计算截止时间为2026年6月30日。
(三)应聘毕业生身体健康,能适应电力企业工作,经公司指定具有相关资质医院(参照国家公务员体检标准)体检合格。
自招聘公告发布之日起,符合招聘范围和招聘条件的应聘毕业生通过国家电网有限公司人力资源招聘平台报名,其他报名方式无效。报名截止时间为2025年11月24日,届时报名系统将自动关闭。
1.填写个人简历。应聘毕业生须如实填写个人信息,填写的院校、学历、专业名称等信息应与学籍验证报告完全一致,确保填写的信息真实、完整、有效。个人信息提交后不能更改,请应聘毕业生仔细检查后提交。
2.填写学籍验证码。国内高校应聘毕业生需在学信网(www.chsi.com.cn)实名注册后,点击“在线验证”模块,申请当前在读学历的《教育部学籍在线验证报告》,且确保《教育部学籍在线验证报告》在2026年2月28日前有效。获取《教育部学籍在线验证报告》后,须将报告中的学籍验证码录入招聘平台。
国(境)外院校硕士研究生如本科在国内院校就读的,学籍验证码填写本科学历学籍验证码。
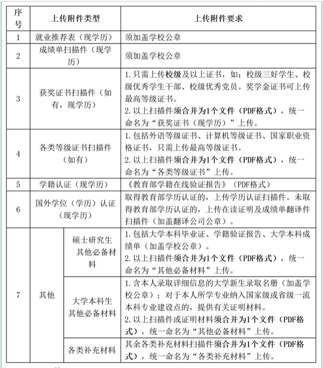
3.上传应聘附件材料。应聘毕业生须通过招聘平台及时、规范上传个人应聘附件材料,应聘附件材料文档数量一般不超过7个。未按要求上传必需材料且影响简历筛选判断或材料真实性存疑的,将影响简历筛选结果。上传附件具体要求如下:
公司对应聘毕业生进行资格初审。通过资格初审的应聘毕业生,需进一步参加我公司资格复审(公司将通过招聘平台短信通知)。未通过资格初审的应聘毕业生,不再另行通知。请应聘毕业生保持通讯畅通,及时接收招聘有关事项通知。
通过资格初审的应聘毕业生,按照招聘平台短信通知要求,准备相关证件(书)原件参加资格复审。通过资格复审的应聘毕业生方可具备考试资格。
国家电网有限公司统一招聘考试的考试大纲及其它具体事项,请详见招聘平台中相关公告。招聘考试时间、地点另行通知。公司将在考试前1周左右通过招聘平台发布考试公告。
(一)国家电网有限公司人力资源招聘平台为公司发布招聘高校毕业生相关信息的唯一官方网站,请应聘毕业生及时在招聘平台关注有关招聘信息。
(二)妥善保管个人信息,防止信息被他人冒用。为保证及时收到考试相关信息,请保持通讯畅通,如应聘毕业生手机号码变更,请及时登录招聘平台予以更新。
(三)公司不组织任何形式的考前辅导,任何针对公司招聘笔试和面试的辅导班、教材、复习资料,均与公司无关。
(四)公司在招聘过程中不收取报名费、中介费、手续费、资料费等任何费用。请广大应聘毕业生提高警惕,防止受骗,发现冒用公司名义发布虚假信息的,可直接向当地公安机关报案。对应聘毕业生因虚假招聘造成的损失,公司不承担任何责任。
1.伪造、涂改学历学位及相关资格证书、获奖证明的;
2.蓄意修改毕业院校、所学专业名称,虚报在校成绩的;
电子邮箱:hbpchr@he.sgcc.com.cn
咨询电话:0311-87933360(工作日上午9-11点、下午15-17点)
电子邮箱和咨询电话仅接受应聘毕业生本人咨询。其中,电子邮件标题须注明关键字“应聘咨询”以及应聘毕业生本人院校、姓名和手机号码,如“应聘咨询:XXXX大学-李XX-139XXXX9999”;电子邮件中的问题表述需简洁明了、清楚易懂。